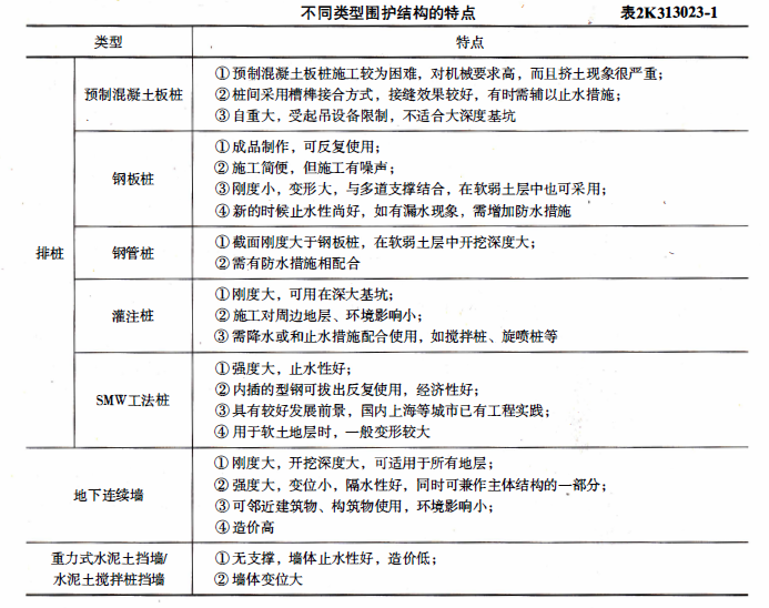
下列地铁基坑围护结构中,止水性好的有( )。A.钢板桩 B.SMW工法桩 C.灌注桩 D.地下连续墙 E.水泥土搅拌桩挡墙

作者: tihaiku 人气: - 评论: 0
问题 下列地铁基坑围护结构中,止水性好的有( )。
选项 A.钢板桩 B.SMW工法桩 C.灌注桩 D.地下连续墙 E.水泥土搅拌桩挡墙
答案 ABDE
解析 教材P97页 表2K310323-1中内容。

相关内容:地铁,基坑,结构,水性,钢板,工法,灌注桩,地下,泥土,挡墙

猜你喜欢

发表评论
更多 网友评论0 条评论)
暂无评论

Copyright © 2012-2014 恰考网 Inc. 保留所有权利。 Powered by tikuer.com

页面耗时0.0329秒, 内存占用1.04 MB, Cache:redis,访问数据库17次