甲公司系在中国境内主板上市的股份有限公司,是ABC会计师事务所的常年审计客户。XYZ咨询公司是ABC会计师事务所的网络事务所。20×9年3月10日...

作者: rantiku 人气: - 评论: 0
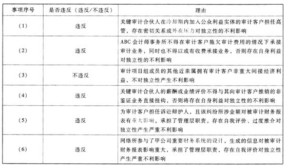
问题 甲公司系在中国境内主板上市的股份有限公司,是ABC会计师事务所的常年审计客户。 XYZ咨询公司是ABC会计师事务所的网络事务所。 20×9年3月10日,ABC会计师事务所出具了甲公司20×8年度审计报告, 20×9年3月12日,甲公司对外公布了已审计财务报表和审计报告。 在对甲公司20×8年度财务报表审计中,ABC会计师事务所遇到下列事项: (1)A注册会计师在20x3年至20×6年担任甲公司财务报表审计项目合伙人,ABC会计师事务所指派合伙人B注册会计师接替A注册会计师负责审计甲公司20×7年度财务报表,A注册会计师不再参与甲公司审计业务,20×8年3月5日甲公司对外公布了20×7年度年度报告。A注册会计师于20×8年3月1日加入甲公司担任甲公司审计部部长。 (2)甲公司与ABC会计师事务所草拟审计业务约定书,如果甲公司20×8年度经过审计后的财务报表能够通过银行延续贷款审核,则甲公司将全额结清ABC会计师事务所自20×3年以来的所有审计费用。 (3)审计项目组成员的妹妹购买了3000元的甲公司共同基金投资的一揽子基础金融产品。 (4)B注册会计师为甲公司推荐了ABC会计师事务所提供税务服务,ABC会计师事务所给予该合伙人现金奖励。 (5)甲公司聘请XYZ公司担任某合同纠纷的诉讼辩护人,诉讼结果将对甲公司财务报表产生重大影响。 (6)甲公司购买的成本核算软件由XYZ公司和一家软件公司共同开发和推广,该软件公司不是ABC会计师事务所的审计客户或其关联实体。 要求: 针对上述第(1)至(6)项,逐项指出是否存在违反中国注册会计师职业道德守则有关独立性规定的情况,并简要说明理由。
选项
答案
解析

猜你喜欢

发表评论
更多 网友评论0 条评论)
暂无评论

访问排行

Copyright © 2012-2014 恰考网 Inc. 保留所有权利。 Powered by tikuer.com

页面耗时0.0537秒, 内存占用1.04 MB, Cache:redis,访问数据库20次