阅读材料.根据要求完成教学设计。 材料一《义务教育物理课程标准(2011年版)》关于“磁场方向”的内容要求为:“通过实验认识磁场”。 材料二某...

作者: rantiku 人气: - 评论: 0
问题 阅读材料.根据要求完成教学设计。 材料一《义务教育物理课程标准(2011年版)》关于“磁场方向”的内容要求为:“通过实验认识磁场”。 材料二某版本教科书中有关认识磁场的实验如图所示: 想想做做 如图20.1—4.一根条形磁体外面包着一块布放在桌面上。它的N极在哪端 用一只磁针来探测一下。如果把几只小磁针放在条形磁体周围不同的地方。磁针所指的方向相同吗 实验:研究磁场的方向把上面“想想做做”中条形磁体外面的布拿去.在它的周围放置一些小磁针(图20.1—5)。观察小磁针N极的指向。 在蹄形磁体的周围放置一些小磁针。观察小磁针N极的指向。图20.1-5条形磁体的磁场分布材料三教学对象为初中三年级学生,已学过磁现象等知识。任务:(1)简述磁感线的含义。(4分) (2)根据上述材料完成“认识磁场”学习内容的教学设计。教学设计要求包括:教学目标、教学重点、教学过程(要求含有教师活动、学生活动、设计意图,可以采用表格、叙述式等)。(24分) (1)说明教材中“乙图在桌面上放一个砝码;丙图把小桌翻过来,在其上放一个砝码”的实验设计意图。(4分) (2)基于该实验,设计一个包含师生交流的教学方案。(8分)
选项
答案
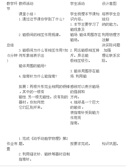
解析 (1)在磁场中画一些有方向的曲线,在这些曲线上,每一点的切线方向都跟该点的磁场方向相同,这样的曲线叫磁感线。 (2)教学设计如下:一、教学目标 (一)知识与技能 1.结合实例了解简单的磁现象。 2.通过实验认识磁极,知道磁极间的相互作用。 3.通过实验认识磁场。一 4.知道地磁场. (二)过程与方法 1.通过磁体之间的相互作用,感知磁场的存在。 2.通过感知磁场的存在,提高分析问题和抽象思维的能力,初步建立物理模型,渗透科学的思维方法。 (三)情感、态度与价值观 通过了解我国古代对磁的研究所取得的成就,进一步激发学习物理的兴趣。 二、教学重难点 重点:知道磁体周围存在磁场,会用磁感线描述磁体周围的磁场状况。难点:认识磁场的存在,用磁感线来描述磁场。 三、教学过程 的喜悦,探究的乐趣。 4.请同学们说出实验的过程和得到的结论,教师追问:如何控制压力不变和受力面积不变 5.师总结:压力的作用效果跟压力的大小和受力面积有关。 三、拓展应用 要求学生说出日常生活中增大压强和减小压强的事例。 四、小结作业 教师提问学生这节课有什么收获 学生与老师一起进行课堂总结。通过小结与学生一起回顾新知识.加强学生的记忆,巩固新知识。 14.[参考答案] (1)在磁场中画一些有方向的曲线,在这些曲线上,每一点的切线方向都跟该点的磁场方向相同,这样的曲线叫磁感线。 (2)教学设计如下:一、教学目标 (一)知识与技能 1.结合实例了解简单的磁现象。 2.通过实验认识磁极,知道磁极间的相互作用。3.通过实验认识磁场。 4.知道地磁场. (二)过程与方法 1.通过磁体之间的相互作用,感知磁场的存在。 2.通过感知磁场的存在,提高分析问题和抽象思维的能力,初步建立物理模型,渗透科学的思维方法。 (三)情感、态度与价值观 通过了解我国古代对磁的研究所取得的成就,进一步激发学习物理的兴趣。 二、教学重难点 重点:知道磁体周围存在磁场,会用磁感线描述磁体周围的磁场状况。难点:认识磁场的存在,用磁感线来描述磁场。 三、教学过程 (续表) (续表) (续表) (续表)

猜你喜欢

发表评论
更多 网友评论0 条评论)
暂无评论

访问排行

Copyright © 2012-2014 恰考网 Inc. 保留所有权利。 Powered by tikuer.com

页面耗时0.0409秒, 内存占用1.04 MB, Cache:redis,访问数据库19次