阅读材料,根据要求完成下列任务。 材料一《普通高中物理课程标准(实验)》关于“原子结构”的内容要求为:“了解人类探索原子结构的历史以及有关经典实验。” ...

作者: tihaiku 人气: - 评论: 0
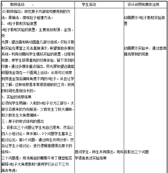
问题 阅读材料,根据要求完成下列任务。 材料一《普通高中物理课程标准(实验)》关于“原子结构”的内容要求为:“了解人类探索原子结构的历史以及有关经典实验。” 材料二某版本高中物理教科书关于“仅粒子散射实验”的教学内容如下: α粒子是从放射性物质(如铀和镭)中发射出来的快速运动的粒子,带有两个单位的正电荷.质量为氢原子质量的4倍、电子质量的7300倍。 1909年.英籍物理学家卢瑟福指导他的学生盖革和马斯顿进行α粒子散射实验的研究时,所用仪器的俯视图如图l8.2—2所示。R是被铅块包围的α粒子源,它发射的d粒子经过一条细通道,形成一束射线,打在金箔F上。M是一个带有荧光屏S的放大镜,可以在水平面内转到不同的方向对散射的α粒子进行观察。被散射的lot粒子打在荧光屏上会有微弱的闪光产生。通过放大镜观察散光就可以记录在某一时间内向某一方向散射的α粒子数。从仅粒子源到荧光屏这段路程处于真空。 当α粒子打到金箔时,由于金原子中的带电粒子对α.粒子有库仑力作用,一些α粒子的运动方向改变.也就是发生了α粒子的散射。统计散射到各个方向的仅粒子所占的比例,可以推知原子中电荷的分布情况。 任务: (1)简述卢瑟福的原子核式结构模型的内容。 (2)结合所给材料,完成“原子的核式结构模型”的教学设计,内容包括教学目标、教学过程。
选项
答案
解析 (1)原子核式结构模型:在原子的中心有一个很小的核,叫原子核,原子的全部正电荷和几乎全部质量都集中在原子核里.带负电的电子在核外空间里绕着核旋转。 (2)教学设计如下: 一、教学目标 1.知识与技能 (1)了解原子结构模型建立的历史过程及各种模型建立的依据。 (2)知道α粒子散射实验的实验方法和实验现象,及原子核式结构模型的主要内容。 2.过程与方法 (1)通过对α粒子散射实验结果的讨论与交流,形成对现象的分析、归纳得出结论的逻辑推理能力。 (2)通过核式结构模型的建立,体会建立模型研究物理f:G题的方法,理解物理模型的演化及其在物理学发展过程中的作用。 (3)了解研究微观现象。 3.情感态度与价值观 (1)通过对原子模型演变的历史的学习,感受科学家们细致、敏锐的科学态度和不畏权威、尊重事实、尊重科学的科学精神。 (2)通过对原子结构的认识的不断深入,认识到人类对微观世界的认识是不断扩大和加深的,领悟和感受科学研究方法的正确使用对科学发展的重要意义。 二、教学重点 1.引导学生小组自主思考讨论对α粒子散射实验的结果分析,从而否定葡萄干布丁模型,得出原子的核式结构。 2.在教学中渗透物理学方法:模型方法。黑箱方法和微观粒子的碰撞方法。 三、教学难点 引导学生小组自主思考讨论对α粒子散射实验的结果分析,从而否定葡萄干布丁模型,得出原子的核式结构。 四、教学过程

相关内容:材料,根据,要求,任务,普通高中物理课程标准(实验),原子结构,内容,人类,历史,有关,经典,实验

猜你喜欢

发表评论
更多 网友评论0 条评论)
暂无评论

访问排行

Copyright © 2012-2014 恰考网 Inc. 保留所有权利。 Powered by tikuer.com

页面耗时0.0391秒, 内存占用1.05 MB, Cache:redis,访问数据库19次