阅读材料,根据要求完成教学设计任务。 材料: 图示为某高中物理教材“库仑定律”一节的“探究影响电荷问相互作用力的因素,,的演示 实验。 探...

作者: tihaiku 人气: - 评论: 0
问题 阅读材料,根据要求完成教学设计任务。 材料: 图示为某高中物理教材“库仑定律”一节的“探究影响电荷问相互作用力的因素,,的演示 实验。 探究影响电荷间相互作用力的因素 O是一个带正电的物体。把系在丝线上的带正电的小球先后挂在图1.2-1中P1、P2、P3等位 置,比较小球在不同位置所受带电体的作用力的大小。这个力的大小可以通过丝线偏离竖直方向的角度显示出来。 使小球处于同一位置,增大或减少小球所带的电荷量,比较小球所受作用力的大小。哪些因素影响电荷间的相互作用力 这些因素对作用力的大小有什么影响7 任务: (1)说明教材所述“使小球处于同一位置,增大或减少小球所带的电荷量,比较小球所受作用力的大小”的实验设计意图。(4分) (2)基于该实验,设计一个包含师生交流的教学方案。(8分) 13.阅渎材料,根据要求完成教学设计任务。 材料一《普通高中物理课程标准(实验)》关于“气体实验定律”的内容要求为“通过实验 了解气体实验定律,知道理想气体模型。用分子动理论和统计观点理解气体压强和气体实验 定律。 材料二高中物理某版本教科书:“气体的等温变化”一节中关于“探究气体等温变化规律” 内容如下: 实验:如图8.1-1,注射器下端的开口有橡胶塞,它和柱塞一起把一段空气柱封闭在玻璃管中。这段空气柱是我们研究的对象,实验过程中它的质量不会变化。实验中如果空气柱体积的变化不太快.它的温度大致等于环境温度,也不会有明显变化。 1.实验数据的收集 空气柱的压强p可以从仪器上方的指针读出,空气柱的长度L可以在玻璃管侧面的刻度 尺上读出.空气柱的长度L与横截面积S的乘积就是它的体积V。 用手把活塞向下压或向上拉,读出体积与压强的几组数据。 2.实验数据处理 很容易发现,空气柱的体积越小,压强越大。空气柱的压强是否跟体积成反比呢 我们可以通过图象来检验这个猜想。 以压强p为纵坐标,以体积倒数1/V为横坐标,把以上各组数据在坐标系中描点。如果图象中的各点位于过原点的同一条直线上,就说明压强跟体积的倒数成正比,即压强的确与体积成反如果不在同一条直线上.我们再尝试其他关系。 任务: (1)简述玻意耳定律的内容。(4分) (2)根据材料完成“气体的等温变化”的教学设计。教学设计要求包括:教学目标、教学重 点、教学过程(要求含有教师活动、学生活动、设计意图,可以采用表格式、叙述式等)。(24分)
选项
答案
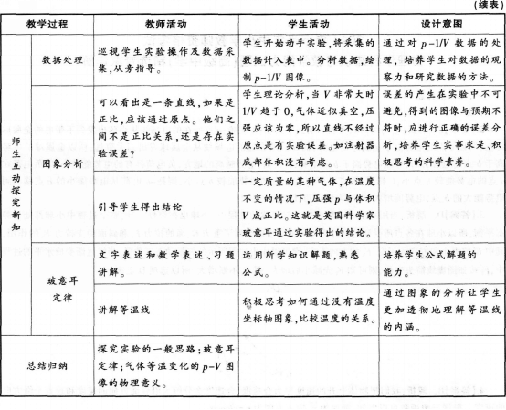
解析 (1)设计意图是在距离一定时,找到电荷量的多少和电荷间相互作用力大小的关系。 (2)教学方案: 1.引入新课。 演示实验:让摩擦起电的橡胶棒放于碎纸片附近,观察橡胶棒吸引碎纸片的情况。 提问一:为什么橡胶棒会吸引碎纸片 学生:带电物体会吸引轻小物体。 提问二:为什么大纸片先掉落 学生:带电体在空气中放电,使它带电量不断减少,吸引轻小物体的力也减小,所以较大纸片先落下来。 教师提出问题:电荷之间存在相互作用.那么电荷之间相互作用力的大小与什么因素有关。 2.通过实验,探究影响电荷间相互作用力的因素。 学生猜想:电荷间相互作用力可能与距离、电荷量、带电体的形状等有关。 引导学生做实验定性探究。 (1)你认为实验应采取什么方法来研究电荷间相互作用力与各影响因素的关系 学生:控制变量法。 (2)学生阅读教材,如果比较这种作用力的大小可以通过什么方法比较出来 学生:比较悬线偏角的大小。 (3)引导学生得出具体实验步骤。 电荷量一定时。电荷间的相互作用和距离的关系: 学生:用丝绸摩擦过的玻璃棒给小球带上正电,把小球先后挂在P----1、P2、P3处,观察丝线与竖直方向的偏角大小。 距离一定时.电荷间的相互作用和电荷量的关系: 学生:用玻璃棒接触小球,增加带电量,观察偏角。 3.学生实验。观察记录得出结论。 4.教师总结。 13.【参考答案】 (1)一定质量的某种气体,在温度不变的情况下,压强P与体积V成反比。 (2)【教学目标】 一、知识与技能 1.通过实验确定气体的压强与体积之间的关系。 2.玻意耳定律的内容。 二、过程与方法 1.通过一些实例.激发学生学习兴趣。 2.通过观察和实验探究温度一定时,气体压强和体积的关系。 三、情感态度与价值观 1.通过探究性实验,培养发现和解决问题的能力,体验学习的乐趣。 2.养成团结协作、分享成果、勇于纠正错误的良好习惯。 【教学重点】 1.学生对探究实验的设计和数据处理。 2.玻意耳定律的内容。

相关内容:材料,根据,要求,教学设计,任务,高中,物理,教材,库仑定律,影响,电荷,作用力,因素,演示,实验

猜你喜欢

发表评论
更多 网友评论0 条评论)
暂无评论

访问排行

Copyright © 2012-2014 恰考网 Inc. 保留所有权利。 Powered by tikuer.com

页面耗时0.0371秒, 内存占用1.05 MB, Cache:redis,访问数据库19次