材料一《义务教育物理课程标准(2011年版)》关于“大气压强”的内容要求为:“通过实 验,探索并了解液体压强与哪些因素有关,知道大气压强及其与人类生活的...

作者: tihaiku 人气: - 评论: 0
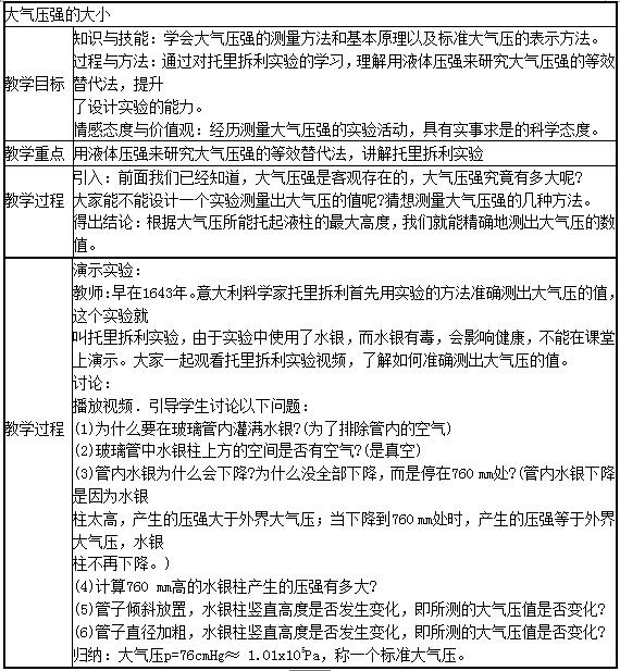
问题 材料一《义务教育物理课程标准(2011年版)》关于“大气压强”的内容要求为:“通过实 验,探索并了解液体压强与哪些因素有关,知道大气压强及其与人类生活的关系。” 材料二某物理教科书中关于“大气压强”部分内容如下: 演示(录像) 大气压的测量 如图9.3—3,在长约l m、一端封闭的玻璃管里灌满水银,用手指将管口堵住,然后倒插在水银槽中。放开手指,管内水银面下降到一定高度时就不再下降,这时管内外水银面高度差约760 mm。把玻璃管倾斜,竖直高度差不发生变化。 材料三教学对象为初中二年级学生,已学过压强、液体压强等知识。 任务: (1)简述大气压强的概念。 (2)说明本演示实验采用录像的原因。 (3)根据上述材料,利用该实验录像完成“大气压强的大小”的一段教学设计。其中包括教学目标、教学重点、教学过程。(不少于300字).
选项
答案
解析 (1)大气对浸在里面的一切物体均具有压强,这种压强叫作大气压强,简称大气压或气压。 (2)因为该实验中用到了水银(汞),汞是有毒的,为了安全起见,所以用录像。 (3)教学设计:

相关内容:材料,义务教育物理课程标准(2011年版),大气压强,内容,要求,通过实,液体,压强,因素,有关,大气,人类

猜你喜欢

发表评论
更多 网友评论0 条评论)
暂无评论

访问排行

Copyright © 2012-2014 恰考网 Inc. 保留所有权利。 Powered by tikuer.com

页面耗时0.0436秒, 内存占用1.04 MB, Cache:redis,访问数据库15次