阅读材料,根据要求完成教学设计任务。 材料一《义务教育物理课程标准(2011年版)》关于“压强”的内容要求为:“通过实验,理解压强。知道日常生活中增大和...

作者: tihaiku 人气: - 评论: 0
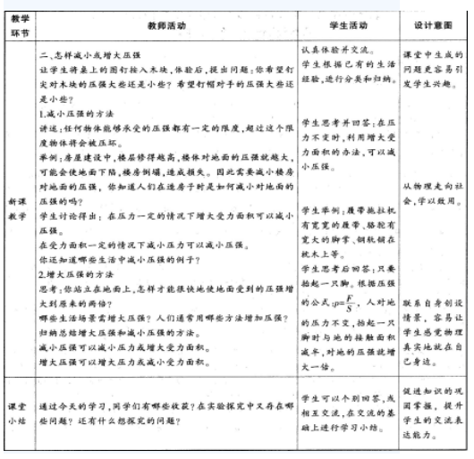
问题 阅读材料,根据要求完成教学设计任务。 材料一《义务教育物理课程标准(2011年版)》关于“压强”的内容要求为:“通过实验,理解压强。知道日常生活中增大和减小压强的方法。” 材料二义务教育八年级物理某版本教科书“压强”一节.关于“探究影响压力作用效果的因素”的演示实验如下: 探究影响压力作用效果的因素 如图9.1-3,甲图把小桌放在海绵上;乙图在桌面上放一个砝码;丙图把小桌翻过来,桌面朝下,并在其上放一个砝码。注意观察三次实验时海绵被压下的痕迹。这显示了压力作用的效果。 图9.1-3压力作用的效果 材料三 教学对象为义务教育八年级学生,已学过力、牛顿第一定律等内容。任务: (1)简述压强的概念。(4分) (2)根据上述材料,完成“探究影响压力作用效果的因素”学习内容的教学设计。教学设计要求包括:教学目标、教学重点、教学过程(要求含有教师活动、学生活动、设计意图,可以采用表格式或叙述式)等。(24分)
选项
答案
解析 (1)在物理学中,物体所受压力的大小与受力面积之比叫做压强。(2)教学设计如下: 一、教学目标 1.知识与技能 ①了解压强与压力和受力面积的关系,能熟练写出压强公式、单位,能用压强公式进行简单的计算。②会应用压强公式分析增大和减小压强的具体方法,并能解释与压强有关的物理现象。 2.过程与方法 ①能通过实验,探究压力的作用效果与压力和受力面积的关系。经历探究的主要环节,初步学习使用控制变量法。 ②在压强概念的学习中,学习运用比值定义法。 3.情感态度与价值观 ①经历观察、实验以及探究等学习活动,具有尊重客观事实、实事求是的科学态度。 ②通过探究性物理学习活动,获得成功的愉悦,提高参与物理学习活动的兴趣,增加学习的自信心。二、教学重点 压强概念的形成是本节教学的重点,解决的关键是引导学生感知压力的作用效果、比较压力的作用效果、学会用比值定义的方法引入压强的概念,并能用压强知识解释有关的物理现象。 三、教学过程

相关内容:材料,根据,要求,教学设计,任务,义务教育物理课程标准(2011年版),压强,内容,通过实验,理解,日常生活,中增,大和

猜你喜欢

发表评论
更多 网友评论0 条评论)
暂无评论

访问排行

Copyright © 2012-2014 恰考网 Inc. 保留所有权利。 Powered by tikuer.com

页面耗时0.0378秒, 内存占用1.05 MB, Cache:redis,访问数据库18次