某公司中标承建次高压燃气管线工程,管径DN600,长11km,合同造价约4200万元。在管道沟槽开挖过程中,遇地质勘察未探明的废弃地下渗水井,周边土质松软...

作者: rantiku 人气: - 评论: 0
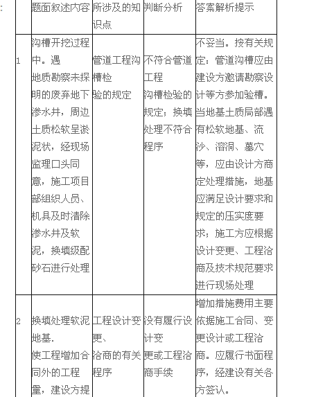
问题 某公司中标承建次高压燃气管线工程,管径DN600,长11km,合同造价约4200万元。在管道沟槽开挖过程中,遇地质勘察未探明的废弃地下渗水井,周边土质松软呈淤泥状,经现场监理口头同意,施工项目部组织人员、机具及时清除渗水井及软泥,换填级配砂石进行处理,使工程增加合同外的工程量。项目部就此向建设方提出增加措施费,遭到建设方代表的拒绝。 现场监理检查发现:①现场正在焊接作业的两名焊工是新调来的,经询问得知均已待岗半年以上;②现场准备焊接的数个坡口处有油渍等杂物未清理,检查后向项目部发出整改通知书。 问题: 见精选案例8分析表中内容: 精选案例8分析表
选项
答案
解析

猜你喜欢

发表评论
更多 网友评论0 条评论)
暂无评论

访问排行

Copyright © 2012-2014 恰考网 Inc. 保留所有权利。 Powered by tikuer.com

页面耗时0.0618秒, 内存占用1.03 MB, Cache:redis,访问数据库19次