某市政公司承接城市广场的施工任务,为了降低成本,项目部采购人员通过关系购进低价防水防滑方砖,并征得驻地建设方代表和监理人员口头同意。工程完工通过预验收即交...

作者: rantiku 人气: - 评论: 0
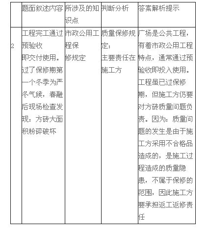
问题 某市政公司承接城市广场的施工任务,为了降低成本,项目部采购人员通过关系购进低价防水防滑方砖,并征得驻地建设方代表和监理人员口头同意。工程完工通过预验收即交付使用。过了保修期第一个冬季为严冬气候,春融后现场检查发现:方砖大面积粉碎破坏。 问题: 见精选案例10分析表中内容: 精选案例10分析表
选项
答案
解析 续表

猜你喜欢

发表评论
更多 网友评论0 条评论)
暂无评论

访问排行

Copyright © 2012-2014 恰考网 Inc. 保留所有权利。 Powered by tikuer.com

页面耗时0.0324秒, 内存占用1.03 MB, Cache:redis,访问数据库20次