1.背景:某市主干道下穿铁路站场线采用顶进箱涵施工,箱涵设计:单节箱涵四孔道,总宽32m,高5m,总长度38.5m,为现浇钢筋混凝土结构,箱涵前端设斜面钢...

作者: rantiku 人气: - 评论: 0
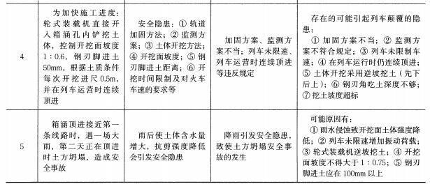
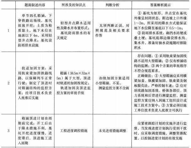
问题 1.背景:某市主干道下穿铁路站场线采用顶进箱涵施工,箱涵设计:单节箱涵四孔道,总宽32m,高5m,总长度38.5m,为现浇钢筋混凝土结构,箱涵前端设斜面钢刃角。箱涵预制工作坑土质为粉质黏土、地下水位于地面以下4m,基坑采用放坡明挖和轻型井点降水,并设置了防雨排水设施,计划6 月10 日雨期开始前实现顶进就位。项目部编制轨道加固方案,采用轨束梁加固铁路线路,以保障列车按正常速度行驶;制定了顶进时对箱涵结构的监控方案,经项目部技术负责人批准后实施。开工后,由于降水措施不利,工作坑开挖进度缓慢,进度计划滞后。预制箱涵达到设计强度并完成顶进后背的制作时,顶进施工进入雨期。为加快施工进度,项目部采用轮式装载机直接开入箱涵孔内铲挖土体,控制开挖面坡度为1∶0.6,钢刃脚进土50mm,根据土质条件每次开挖进尺0.5m,并在列车运营时连续顶进。箱涵顶进接近第一条线路时,夜间遇一场大雨,第二天正在顶进时,开挖面土方坍塌,造成安全事故。 2.问题及解答:见精选案例9 分析表中内容:
选项
答案
解析

猜你喜欢

发表评论
更多 网友评论0 条评论)
暂无评论

访问排行

Copyright © 2012-2014 恰考网 Inc. 保留所有权利。 Powered by tikuer.com

页面耗时0.0504秒, 内存占用1.03 MB, Cache:redis,访问数据库19次