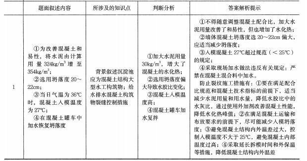
1.背景:某污水处理厂扩建工程,其中钢筋混凝土沉淀池长48m,宽22m;基础底板和墙体混凝土设计强度等级C30,抗渗等级P8,池壁边墙高6m,厚500mm...

作者: rantiku 人气: - 评论: 0
问题 1.背景:某污水处理厂扩建工程,其中钢筋混凝土沉淀池长48m,宽22m;基础底板和墙体混凝土设计强度等级C30,抗渗等级P8,池壁边墙高6m,厚500mm;结构设计沿长度方向在池壁中间设一道伸缩缝。由于基坑开挖处理计划工期拖后,结构施工已进入暑期。为改善混凝土的和易性,施工项目技术负责人将水泥由计算用量324kg/m3 增至354kg/m3,选用坍落度为20~22cm;池壁浇筑当日气温最高为36℃,混凝土入模的测试温度实测27℃。现场的一车混凝土因等待时间过长,坍落度损失较大,泵送困难。泵车司机与现场施工员商定加水复拌,恢复坍落度后泵送作业。池壁浇筑完毕,随即采用喷水湿润的方式对池壁混凝土进行养护,拆模后发现有数条纵向分布的宽达0.2mm 裂缝。应建设方要求给设备安装创造场地条件,简单清除基坑杂物后,项目部立即进行沉淀池壁外防水层施工;在回填土前约请了现场监理查验防水层后,基坑一侧开始土方的回填作业。 2.问题及解答:见精选案例7 分析表中内容:
选项
答案
解析

猜你喜欢

发表评论
更多 网友评论0 条评论)
暂无评论

访问排行

Copyright © 2012-2014 恰考网 Inc. 保留所有权利。 Powered by tikuer.com

页面耗时0.0476秒, 内存占用1.03 MB, Cache:redis,访问数据库19次