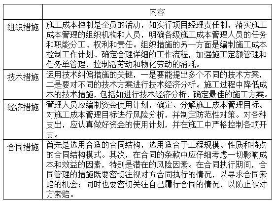
下列施工成本管理的措施中,属于组织措施的是( )。A. 确定最佳的施工方案B. 对施工成本管理目标进行风险分析,并制定防范性对策C. 选用合适的合...

作者: rantiku 人气: - 评论: 0
问题 下列施工成本管理的措施中,属于组织措施的是( )。
选项 A. 确定最佳的施工方案 B. 对施工成本管理目标进行风险分析,并制定防范性对策 C. 选用合适的合同结构 D. 加强施工定额管理和施工任务单管理,控制活动和物化活动的消耗
答案 D
解析 本题主要考查施工成本管理的组织措施。 D项:根据上表,D项属于组织措施。所以D正确。 A项:A项属于技术措施。故A项错误。 B项:B项属于经济措施。故B项错误。 C项:C项属于合同措施。故C项错误。 综上所述,本题正确答案为D。

猜你喜欢

发表评论
更多 网友评论0 条评论)
暂无评论

访问排行

Copyright © 2012-2014 恰考网 Inc. 保留所有权利。 Powered by tikuer.com

页面耗时0.0301秒, 内存占用1.03 MB, Cache:redis,访问数据库19次