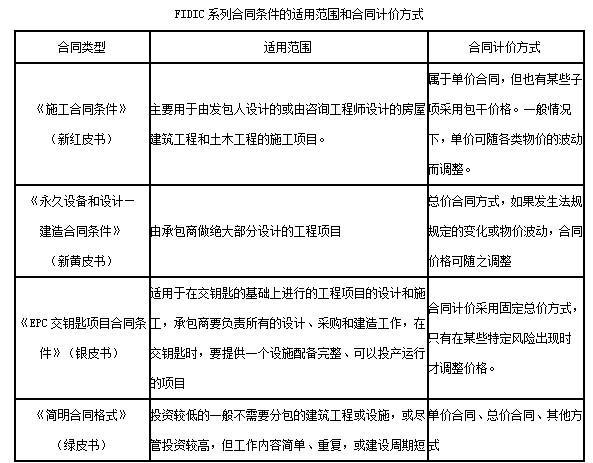
FIDIC合同条件中,合同计价方式只采用单价合同的是( )。A. 永久设备和设计建造合同条件B. EPC交钥匙合同条件C. 施工合同条件D....

作者: rantiku 人气: - 评论: 0
问题 FIDIC合同条件中,合同计价方式只采用单价合同的是( )。
选项 A. 永久设备和设计建造合同条件 B. EPC交钥匙合同条件 C. 施工合同条件 D. 简明合同条件
答案 C
解析 本题主要考查FIDIC系列合同条件的合同计价方式。 因此,合同计价方式只采用单价合同的是《施工合同条件》(新红皮书)。 综上所述,本题正确选项为C项。

猜你喜欢

发表评论
更多 网友评论0 条评论)
暂无评论

访问排行

Copyright © 2012-2014 恰考网 Inc. 保留所有权利。 Powered by tikuer.com

页面耗时0.0670秒, 内存占用1.03 MB, Cache:redis,访问数据库19次