某卫星发射中心改扩建工程项目已经由国家发展和改革委员会批准立项,A招标有限责任公司受发射中心改扩建工程指挥部委托,对该项目的主楼土建工程施工(建筑规模约1...

作者: tihaiku 人气: - 评论: 0
问题

某卫星发射中心改扩建工程项目已经由国家发展和改革委员会批准立项,A招标有限责任公司受发射中心改扩建工程指挥部委托,对该项目的主楼土建工程施工(建筑规模约1.5万m2,总投资为40000万元人民币)进行国内公开招标。该发射中心所处位置海拔较高,气温较低,增加了施工难度。招标范围为主楼土建工程施工。招标人拟对整个扩建工程作为一个标段发包,组织资格审查,不接受联合体投标。

【问题】

1.资格审查的方法有哪些?如何选择资格审查方法?确定了审查方法后,有哪几种办法进行资格审查?为本项目选择资格审查方法和资格审查办法。

2.施工招标资格审查的内容一般包括哪些?怎样进一步将其分别为资格审查因素?

3.针对本项目实际情况,设置资格审查因素和审查标准。

选项
答案
解析

1.(1)资格审查方法分为资格预审和资格后审。资格预审是在招标文件发售前,招标人通过发售资格预审文件,组织资格审查委员会对潜在投标人提交的资格申请文件进行审查,进而决定投标人名单的一种方法;资格后审是指开标后,评标委员会在初步审查程序中,对投标文件中投标人提交的资格申请文件进行的审查。

(2)判断一个施工招标项目是否需要组织资格预审,是由满足该项目施工条件的潜在投标人数的多少来决定的。施工招标不同于其他类型招标:

①一般需要提供设计图纸,招标人成本支出较其他类项目招标大;

②除少数高尖端项目及项目处在一些特殊地域外,潜在投标人普遍掌握项目的施工工艺,潜在投标人较多;

③投标人需要组织人员编制工程预算、施工组织设计等文件,需要一定花费。这些特点,决定了一个施工招标项目是选择资格预审还是资格后审。一般情况下,潜在投标人过多,易造成招标人的成本支出和投标人的花费过大,与项目的价值相比不值得时,招标人应组织资格预审。反之,则可进行资格后审。

(3)资格预审和资格后审的办法

①资格预审方法有:

a.合格制。指凡符合资格预审文件规定的资格审查标准的申请人均通过资格预审,即取得相应投标资格。一般情况下,应采用合格制。

b.有限数量制。指招标人在资格预审文件中既要规定资格审查标准,又应明确通过资格预审的申请人数量。审查委员会依据资格预审文件中规定的审查标准和程序,对通过初步审查和详细审查的资格预审申请文件进行量化打分,按得分由高到低的顺序确定通过资格预审的申请人。当潜在投标人过多时,可采用有限数量制。

②资格后审一般采用合格制方法确定通过资格审查的投标人名单。

(4)本项目所处环境恶劣,施工工艺较复杂,降低了潜在投标人的数量,为了引入足够数量的投标人竞争,可采用合格制办法组织资格后审。

2.工程施工招标资格审查,无论是采用资格预审还是资格后审,都是要审查潜在投标人或投标人是否符合以下条件:

(1)具有独立订立施工承包合同的权利;

(2)具有履行施工承包合同的能力,包括专业技术资格和能力,资金、设备和其他物质设施状况,管理能力,经验、信誉和相应的从业人员;

(3)没有处于被责令停业,投标资格被取消,财产被接管、冻结,破产状态;

(4)在最近三年内没有骗取中标和严重违约及重大工程质量问题;

(5)法律、行政法规规定的其他资格条件等方面的内容。

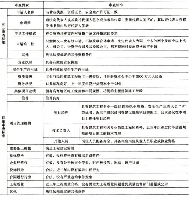
3.资格审查标准分为初步审查标准、详细审查标准。具体内容详见表。

相关内容:卫星,中心,工程项目,国家,发展,改革,委员会,招标,公司,指挥部,委托,目的,主楼,土建,工程施工,建筑,规模

猜你喜欢

发表评论
更多 网友评论0 条评论)
暂无评论

访问排行

Copyright © 2012-2014 恰考网 Inc. 保留所有权利。 Powered by tikuer.com

页面耗时0.0280秒, 内存占用1.05 MB, Cache:redis,访问数据库17次