北京某集团公司承建某大型体育场馆,该体育场馆位于北京市昌平区,其四周地域广阔,西侧为100m宽的步行绿化广场,东侧为6800m2水域,北侧为北一路,南侧为...

作者: tihaiku 人气: - 评论: 0
问题

北京某集团公司承建某大型体育场馆,该体育场馆位于北京市昌平区,其四周地域广阔,西侧为100m宽的步行绿化广场,东侧为6800m2水域,北侧为北一路,南侧为南一路,总用地面积160478m2,建筑面积为126802m2,绿地面积41163m2,建筑高度67. 71m。该工程为特级体育建筑,地下结构为全现浇混凝土结构;地上主体结构为钢结构,设计使用年限100年,防火等级为一级。计划开工时间201 1年8月1日,计划竣工时间20 1 3年1 2月1日。总工期为28个月。采用公开招标方式确定工程施工监理人。

【问题】

1.评价监理人主要从哪些方面入手?

2.施工和监理投标人的投标文件各自包括什么内容,与评标标准的对应关系是什么?

3.试为该施工监理招标项目选择合适的评标方法,并说明理由。

4.针对本项目编制一份完整的评标标准。

选项
答案
解析

1.评价监理人,主要从监理人资质、监理业绩、人员构成、素质及执业资格、质量管理体系、必要的检测设备和监理方法与措施等方面进行评价。

2.(1)施工投标文件的内容一般包括:

①投标函;

②报价文件,包括报价说明、汇总表、已标价工程量清单或预算书;

③施工组织设计;

④项目管理机构;

⑤资格审查资料;

⑥其他材料。

对应的,这些评价内容全部或部分构成评标因素。施工招标时,对投标报价评审是不可或缺的评标因素。

(2)监理投标文件的内容一般包括:

①投标函,递交投标要约;

②监理费计算表,表明其投标报价的依据与计算过程;

③企业资质,衡量投标人是否具有国家有关行政管理部门认可的资质条件;

④监理大纲,衡量投标人针对本招标项目如何实施“三控三管一协调”;

⑤项目监理部人员及相关证明材料,衡量投标人派往招标项目的人员素质,如总监理工程师、专业监理工程师的执业或职业资格、业绩、履历等,是否符合本项目对监理工程师的要求;

⑥其他辅助材料,如监理的工程获得的奖项,其他证明合同履约能力的文件、资料等。

3.该施工监理招标项目应采用综合评分法。其原因表现在:

(1)工程设计、监理等咨询类行业是依据专业人员的智慧、经验提供咨询建议,进而为委托人创造经济效益的行业,是基于能力的选择。该行业咨询人员自身素质的高低直接决定咨询成果的优劣,从而决定其咨询成果对委托人贡献的大小。

(2)针对工程设计、监理等咨询服务,国家价格主管部门曾专门出台了咨询服务收费标准,不宜以价格高低确定咨询人。《价格法》规定,收费价格分为政府定价、政府指导价和市场调价三种形式。对于依法必须进行监理的项目,其收费标准为政府指导价,即收费标准允许上下浮动20%,但绝对不允许超出这个范围,否则视为恶意竞争,违反《价格法》。

综上所述,咨询类项目招标不宜采用经评审的最低投标价法确定中标人,一般应采用综合评分法选择中标人。

4.本项目监理招标的评标标准分为两部分,即初步评审和详细评审,其中初步评审包括形式评审、资格评审、响应性评审。具体评标标准示例如下:

(1)初步评审。

①形式评审。形式评审标准见表3 -6 -2。

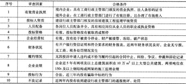
②资格评审。资格评审标准见表3 -6 -3,其资格审查附加条件见表3-6-4。

③响应性评审。响应性评审标准见表3-6 -5。

(2)详细评审。该项目的详细评审采用综合评估方法,采用百分制打分设置评标因素和标准。该详细评审分为商务部分和监理大纲两部分,商务部分如表3 -6 -6所示,监理大纲如表3 -6 -7所示。

表3 -6 -6 商务部分评分标准

表3 -6-7 监理大纲评分标准

上述评分标准中,商务部分占65%,监理大纲占35%。其中投标报价的权重一般不超过10%,在本题中,设置为1 0分。商务部分重点考核监理人的人员配备情况、监理人员的素质和项目历史业绩;监理大纲主要考核监理人对本项目监理的规划情况和是否有对重点、难点问题的解决方案。检测设备考核监理人是否有相应的监测仪器完成项目监理工作,投标报价、服务承诺等为辅助性指标。

相关内容:北京,集团公司,体育场馆,北京市,昌平区,四周,地域,绿化,广场,东侧,6800m2,水域,南侧

猜你喜欢

发表评论
更多 网友评论0 条评论)
暂无评论

访问排行

Copyright © 2012-2014 恰考网 Inc. 保留所有权利。 Powered by tikuer.com

页面耗时0.0503秒, 内存占用1.05 MB, Cache:redis,访问数据库19次