某工程是一综合性的服务中心,建设单位与监理公司签订了施工阶段的监理合同,与承包商签订了施工合同。建设规模为:建筑面积116876m2,占地32000m2,...

作者: rantiku 人气: - 评论: 0
问题 某工程是一综合性的服务中心,建设单位与监理公司签订了施工阶段的监理合同,与承包商签订了施工合同。建设规模为:建筑面积116876m2,占地32000m2,由6个单位工程组成,分别为写字楼、饭店、康乐中心、配电室、室外游泳池和中心公园。本工程装修材料由承包人负责采购。承包人提供了产品合格证明,在材料设备到货前按合同规定的时间通知工程师清点,门窗材料合同约定由承包人采购,承包人准备在北京门窗厂采购。其中,写字楼、饭店地上十六层,康乐中心三层,配电室一层。招标人采用公开招标的方式进行工程设计招标。 【问题】 1.工程设计招标资格审查主要内容是什么? 2.针对本工程实际情况,设置资格审查因素和审查标准,并加以分析。
选项
答案
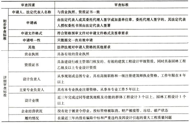
解析 1.工程设计招标资格审查内容主要审查申请人: (1)具有独立订立设计合同的权利; (2)具有履行设计合同的能力,包括设计专业、技术资格和设计能力,资金、设备和其他物质设施配备状况,设计管理能力,设计经验、信誉和相应的从业人员; (3)企业没有处于被责令停业,投标资格被取消,财产被接管、冻结,破产状态; (4)在最近三年内没有骗取中标和严重违约及因设计原因引起的重大工程质量问题; (5)法律、行政法规规定的其他资格条件。 2.该项目为一个群体建筑项目,其中包括大型公共建筑、配电及室外游泳池、中心公园等项目,资格审查因素及审查标准见表。 (2)资格审查的过程分为初步审查和详细审查两个步骤。 ①初步审查阶段主要进行一些形式与格式的评审,以减少审查的工作量,如这里的申请人名称、申请函、申请文件格式、申请唯一性以及法规对申请人的要求等内容; ②详细审查。针对题1中的五个方面进行审查,如这里的营业执照、资质证书、设计负责人和主要专业负责人、设计业绩等,审查申请人是否具备设计合同的履约能力,企业经营状况和履约情况主要针对申请人以往的履约情况、信誉状况进行审查。对申请人履行合同能力审查标准的设置,主要依据项目的具体情况,如对申请人资格要求中的园林工程乙级及以上专项设计资质、近三年1个以上园林工程设计业绩等,对设计负责人专业、人员执业资格、专业工作年限要求等,以保证申请人有能力履行本合同。

猜你喜欢

发表评论
更多 网友评论0 条评论)
暂无评论

访问排行

Copyright © 2012-2014 恰考网 Inc. 保留所有权利。 Powered by tikuer.com

页面耗时0.0413秒, 内存占用1.04 MB, Cache:redis,访问数据库18次