某新建商品住宅小区需采购8台电梯设备,按照规格与技术参数分为Ⅰ、Ⅱ、Ⅲ、Ⅳ共计4个规格型号,按一个标包招标。招标人按有关规定先行组织资格预审,并在指定媒体...

作者: rantiku 人气: - 评论: 0
问题 某新建商品住宅小区需采购8台电梯设备,按照规格与技术参数分为Ⅰ、Ⅱ、Ⅲ、Ⅳ共计4个规格型号,按一个标包招标。招标人按有关规定先行组织资格预审,并在指定媒体上发布了资格预审公告。在规定的资格预审申请截止时间前,共收到申请人A~H递交的共计8份资格预审申请文件,其中A、B、C、D、E为代理商,F、G、H为生产厂商。 招标人拟采用资格预审方式组织公开招标,要求投标人供货四种品目电梯、负责电梯安装与调试、使用过程中的维护与保养,同时在本市设有售后服务网点,能够在24h内进行应急维修,接受联合体资格预审申请。 【问题】 1.货物采购需要审查哪些因素?每个因素有什么作用? 2.针对本项目,设置资格审查因素与审查标准-并进行分析。
选项
答案
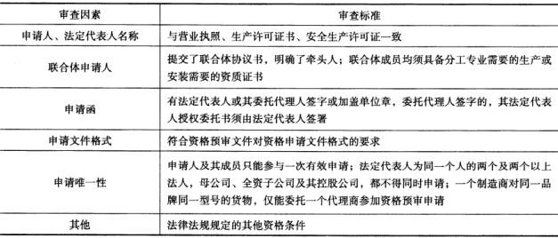
解析 1.(1)货物招标资格审查的目的是审查供应商履行合同的能力,主要包括: ①具有独立订立供货合同的权利; ②具有履行合同供货能力,包括货物生产制造许可、生产制造、出厂检验、运输、交验等; ③产品信誉和售后服务等; ④没有处于被责令停业,投标资格被取消,财产被接管、冻结,破产状态; ⑤在最近三年内没有骗取中标、严重违约及重大产品质量问题; ⑥法律、行政法规规定的其他资格条件。 对于附带安装与维护的合同,还需要审查其安装、调试与维护资格。 (2)上述审查内容细化成审查因素如下: ①分解为: a.有效营业执照; b.签订合同的资格证明文件,如合同签署人资格、代理商具有制造商的唯一授权等。 ②分解为: a.产品生产制造许可证; b.产品鉴定; c.质量管理体系、验收标准与质量控制; d.产品包装与出厂检验; e.交货方式与现场验收,即成品交货还是半成品交货,最终组装质量与验收。 ③分解为: a.产品信誉; b.售后服务,即返修率与服务网点的设置。 ④分解为: a.投标资格有效,即招标投标违纪公示中,投标资格没有被取消或暂停; b.企业经营持续有效,即没有处于被责令停业,财产被接管、冻结,破产状态。 ⑤分解为: a.近三年投标行为合法,即近三年内没有骗取中标行为; b.近三年合同履约行为合法,即没有严重违约事件发生; c.近三年产品质量合格,即没有因重大产品质量问题受到通报。 ⑥法律、行政法规规定的其他资格条件。 2.资格审查标准分为初步审查标准和详细审查标准两部分内容。 (1)初步审查标准如表3-2 -8所示。 (2)详细审查标准如表3-2 -9所示。 本项目要求中标人进行电梯安装与调试、维护与保养等,故需要增加一毡相应的审查因素,如表3 -2 -10所示。 (3)上述资格审查标准中,初步审查因素主要是针对申请人资格申请的一些形式审查;详细审查因素则针对申请人电梯生产许可、制造、安装以及质量验收等提出的,而营业执照、生产许可证及产品质量鉴定等,主要审查申请人独立签订合同的权利,所生产电梯是否通过了相关鉴定,是否得到了相关管理部门生产许可;审查产品质量管理的目的,在于审查申请人在电梯制造过程中的质量管理体系及相应过程质量控制;产品信誉和售后服务则审查电梯质量和申请人的社会信誉评价,进而衡量产品的可靠性与售后服务。投标资格、企业经营权、投标与合同履约行为等因素,考核申请人以往投标及履约行为。本项目由于要求中标人进行电梯安装与调试、维护与保养等工作,依据建设管理规定,增加了电梯安装资质和安全生产许可证作为审查因素,进而判断申请人是否具备这两项必备条件。

猜你喜欢

发表评论
更多 网友评论0 条评论)
暂无评论

访问排行

Copyright © 2012-2014 恰考网 Inc. 保留所有权利。 Powered by tikuer.com

页面耗时0.0459秒, 内存占用1.04 MB, Cache:redis,访问数据库20次