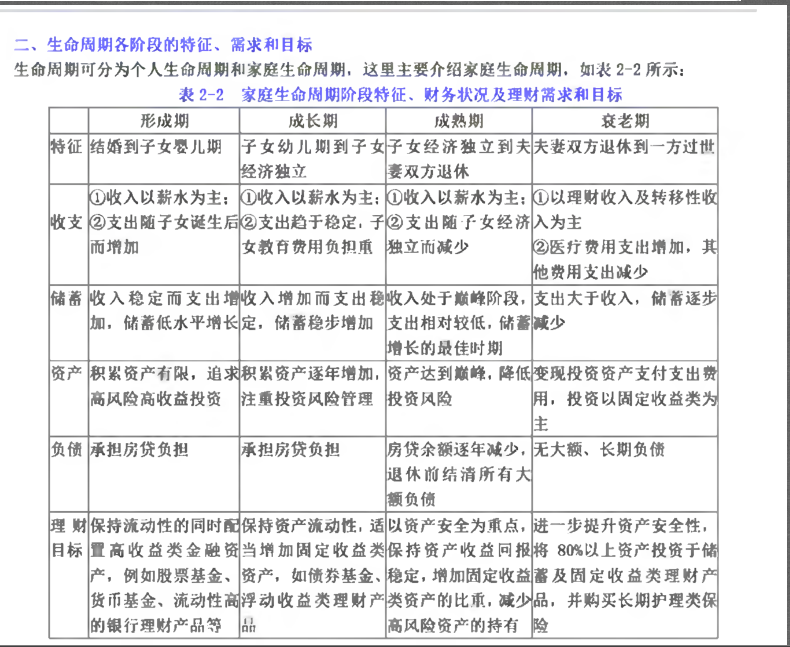
家庭生命周期的( )阶段收入主要以薪水为主。 Ⅰ.形成期 Ⅱ.成长期 Ⅲ.成熟期 Ⅳ.衰老期A、Ⅰ. B、Ⅰ.Ⅱ C、Ⅰ.Ⅳ D、Ⅰ.Ⅱ.Ⅲ.

作者: tihaiku 人气: - 评论: 0
问题 家庭生命周期的( )阶段收入主要以薪水为主。 Ⅰ.形成期 Ⅱ.成长期 Ⅲ.成熟期 Ⅳ.衰老期
选项 A、Ⅰ. B、Ⅰ.Ⅱ C、Ⅰ.Ⅳ D、Ⅰ.Ⅱ.Ⅲ.
答案 D
解析

相关内容:家庭,生命,周期,阶段,薪水,形成期,成长期,成熟期

猜你喜欢

发表评论
更多 网友评论0 条评论)
暂无评论

访问排行

Copyright © 2012-2014 恰考网 Inc. 保留所有权利。 Powered by tikuer.com

页面耗时0.0415秒, 内存占用1.05 MB, Cache:redis,访问数据库20次