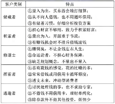
下列关于客户的理财价值观说法正确的是()。 Ⅰ.储藏者的特点是除存款外,不做其他投资 Ⅱ.累积者担心财富不够用,致力于累积财富 Ⅲ.挥霍者透支末来,...

作者: tihaiku 人气: - 评论: 0
问题 下列关于客户的理财价值观说法正确的是()。 Ⅰ.储藏者的特点是除存款外,不做其他投资 Ⅱ.累积者担心财富不够用,致力于累积财富 Ⅲ.挥霍者透支末来,冲动型消费者 Ⅳ.修道士缺乏规划概念,不量出不量入
选项 A、Ⅰ.Ⅱ B、Ⅲ.Ⅳ C、Ⅰ.Ⅱ.Ⅲ.Ⅳ D、Ⅱ.Ⅲ.Ⅳ
答案 D
解析

相关内容:客户,价值观,说法,藏者,特点,存款,投资,财富,够用,致力于,累积,透支

猜你喜欢

发表评论
更多 网友评论0 条评论)
暂无评论

访问排行

Copyright © 2012-2014 恰考网 Inc. 保留所有权利。 Powered by tikuer.com

页面耗时0.0495秒, 内存占用1.05 MB, Cache:redis,访问数据库19次