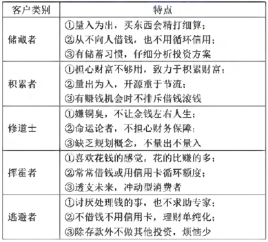
下列关于逃避者特点的说法正确的是()。 Ⅰ.讨厌处理钱的事,也不求助于专家 Ⅱ.不借钱不用信用卡,理财单纯化 Ⅲ.除存款外不做其他投资,烦恼少 Ⅴ...

作者: tihaiku 人气: - 评论: 0
问题 下列关于逃避者特点的说法正确的是()。 Ⅰ.讨厌处理钱的事,也不求助于专家 Ⅱ.不借钱不用信用卡,理财单纯化 Ⅲ.除存款外不做其他投资,烦恼少 Ⅴ.命运论者,不担心财务保障
选项 A、Ⅰ.Ⅱ.Ⅲ B、Ⅰ.Ⅲ.Ⅳ C、Ⅱ.Ⅳ D、Ⅰ.Ⅱ.Ⅲ.Ⅳ
答案 A
解析

相关内容:特点,说法,专家,不用,信用卡,单纯化,存款,投资

猜你喜欢

发表评论
更多 网友评论0 条评论)
暂无评论

访问排行

Copyright © 2012-2014 恰考网 Inc. 保留所有权利。 Powered by tikuer.com

页面耗时0.0384秒, 内存占用1.04 MB, Cache:redis,访问数据库16次