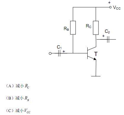
一放大电路如图所示,当逐渐增大输入电压u1的幅度时,输出电压u0波形首先出现顶部被削尖的现象,为了消除这种失真应: (D)换用β小的管子

作者: rantiku 人气: - 评论: 0
问题 一放大电路如图所示,当逐渐增大输入电压u1的幅度时,输出电压u0波形首先出现顶部被削尖的现象,为了消除这种失真应: (D)换用β小的管子
选项
答案 B
解析 解:选B。 由题意可知,此时是截止失真,此时需要减小RB。 点评:记忆:饱和失真一增加RB 截止失真一减小RB。 参考05供配电下午第27题。

猜你喜欢

发表评论
更多 网友评论0 条评论)
暂无评论

Copyright © 2012-2014 恰考网 Inc. 保留所有权利。 Powered by tikuer.com

页面耗时0.0392秒, 内存占用1.03 MB, Cache:redis,访问数据库20次