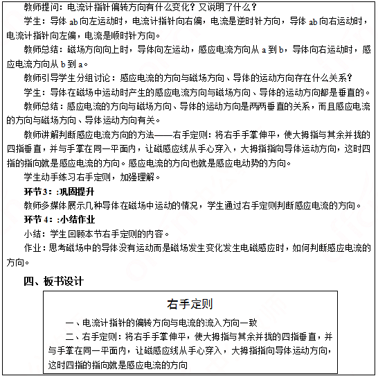
【答辩题目解析】 1. 右手定则与楞次定律有什么联系? 2.本节课的重难点是什么?

作者: tihaiku 人气: - 评论: 0
问题 【答辩题目解析】 1. 右手定则与楞次定律有什么联系? 2.本节课的重难点是什么?
选项
答案
解析 1、从研究对象上说,右手定则研究的是闭合电路的一部分,即一段导线做切割磁感线的运动,楞次定律研究的是整个闭合电路。 从适用范围上说,右手定则只适用于一段导线在磁场中做切割磁感线运动的情况,导线不动时不能应用,楞次定律可应用于由磁通量变化引起感应电流的各种情况。因此,右手定则又是楞次定律的特殊应用。 2、根据课程标准的要求以及本节内容特点和学生的年龄特征,重点是右手定则的内容及其应用,难点是右手定则的探究过程。

相关内容:答辩,题目,楞次,定律,联系

猜你喜欢

发表评论
更多 网友评论0 条评论)
暂无评论

Copyright © 2012-2014 恰考网 Inc. 保留所有权利。 Powered by tikuer.com

页面耗时0.0509秒, 内存占用1.04 MB, Cache:redis,访问数据库19次