阅读材料,根据要求完成教学设计。 材料一《普通高q-物理课程标准(实验)》要求:“会用运动合成与分解的方法分析抛体运动。关注抛体运动和圆周运动的规律与日...

作者: tihaiku 人气: - 评论: 0
问题 阅读材料,根据要求完成教学设计。 材料一《普通高q-物理课程标准(实验)》要求:“会用运动合成与分解的方法分析抛体运动。关注抛体运动和圆周运动的规律与日常生活的联系。” 材料二下面是高中物理教材人教版(必修二)第五章第三节“抛体运动规律”内容节选: 参考案例一 利用实验室的斜面小槽等器材装配图5.3—2所示的装置。钢球从斜槽上滚下,冲过水平槽飞出后做平抛运动。每次都使钢球在斜槽上N一位置滚下,钢球在空中做平抛运动的轨迹就是一定的。设法用铅笔描出小球经过的位置。通过多次实验,在竖直白纸上记录钢球所经过的多个位置.连起来就得到钢球做平抛运动的轨迹。 可以把笔尖放在小球可能经过的位置,如果小球能够碰到笔尖,就说明位置找对了。 参考案例二 如图5.3—3,倒置的饮料瓶内装着水,瓶塞内插着两根两端开口的细管,其中一根弯成水平。且水平端加接一段更细的硬管作为喷嘴。 水从喷嘴中射出,在空中形成弯曲的细水柱,它显示了平抛运动的轨迹。设法把它描在背后的纸上就能进行分析处理了。插入瓶中的另一根细管的作用,是保持从喷嘴射出水流的速度,使其不随瓶内水面的下降而减少。这是因为该管上端与空气相通,A处水的压强始终等于大气压,不受瓶内水面高低的影响。因此,在水面降到A处以前的一段时间内,可以得到稳定的细水柱。 参考案例三 用数码照相机或数码摄像机记录平抛运动的轨迹。 数码照相机大多具有摄像功能,每秒拍摄十几帧至几十帧,可以用它拍摄小球从水平桌面飞出后做平抛运动的几张连续照片。如果用数学课上画数学函数的方格黑板做背景,就可以根据照片上小球的位置在方格上画出小球的轨迹。 材料三教学对象为高中一年级学生。学生已经学习了速度的合成与分解。 任务: (1)简述研究抛体运动的方法。 (2)根据上述材料,请从教学目标、教学重难点、教学过程三个方面完成“探究平抛运动规律”的教学设计(要求含有教师活动、学生活动、设计意图,可以采用表格式、叙述式等)。
选项
答案
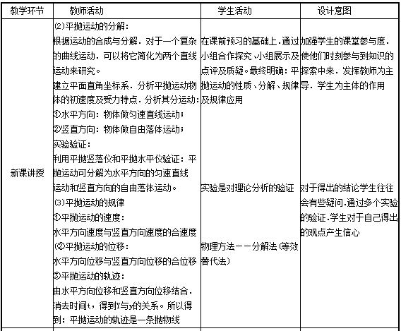
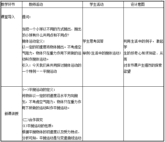
解析 (1)研究抛体运动的规律,采用速度的分解与合成的方法。 用手把小球水平抛出,小球从离开手的瞬间开始,做平抛运动,以小球离开手的位置为坐标原点,以水平方向为X轴的方向,竖直向下的方向为y轴的方向,建立坐标系,并从这一瞬间开始计时。将平抛运动分解为水平方向的匀速直线运动和竖直方向的自由落体运动,分别写出小球坐标随时间的变化规律,由此得出小球在任意时刻的位置。 (2)“探究平抛运动规律”教学设计 【教学目标】 知识与技能: ①知道什么是平抛运动。 ②知道平抛运动的受力特点。 ③理解平抛运动在水平方向做匀速直线运动和在竖直方向做自由落体运动。 过程与方法: , ④通过设计验证抛运动在水平方向做匀速直线运动和在竖直方向做自由落体运动的实验.形成实验设计能力。 ②通过对平抛轨迹的分析,培养数据分析与处理能力。 ③经历实验探究过程,发现规律,认识到科学探究的意义。 ④通过分组实验形成交流、合作能力。 情感态度与价值观: ①通过展示自然、生活和生产中平抛运动的例子,认识到平抛运动的普遍性。同时认识到物理知识的社会价值。 ②通过实验设计探究,具有设计探究兴趣与热情;体验到探索自然规律的艰辛与喜悦:形成主动与他人合作的精神。 【教学重点和难点】 教学重点:平抛运动在水平方向是匀速直线运动和在竖直方向是自由落体运动。 教学难点:平抛运动在水平方向是匀速直线运动和在竖直方向是自由落体运动的实验探索过程。 【教学过程】

相关内容:材料,根据,要求,教学设计,普通高q-物理课程标准(实验),运动,方法,分析,抛体,规律

猜你喜欢

发表评论
更多 网友评论0 条评论)
暂无评论

访问排行

Copyright © 2012-2014 恰考网 Inc. 保留所有权利。 Powered by tikuer.com

页面耗时0.0348秒, 内存占用1.05 MB, Cache:redis,访问数据库16次